Vinaora Nivo SliderVinaora Nivo SliderVinaora Nivo SliderVinaora Nivo SliderVinaora Nivo Slider

Планшет для сетевого анализа OptiView XG

Общие сведения

Беспроводной компаньон nGeniusONE для управления и диагностики полного жизненного цикла сетевых инфраструктур WLAN.


  • При использовании вместе с nGeniusONE анализатор OptiView XG позволяет диагностировать инфраструктуру на всех уровнях — от уровня доступа до центра обработки данных
  • Универсальный анализатор сетевой инфраструктуры — все возможности обнаружения и устранения неполадок в проводной и беспроводной сети
  • Быстрый поиск основной причины проблем производительности, связанных с инфраструктурой сети
  • Устранение неполадок на удаленных объектах — удаленный пользовательский интерфейс для совместного устранения неполадок

Мощный портативный инструмент для локальной диагностики


OptiView XG позволяет локальным техникам проводить диагностику сетей Wi-Fi и беспроводных сетей. При этом они получают портативный инструмент, с которым можно пойти куда угодно, а также необходимый уровень видимости для быстрого решения всех проблем вплоть до неполадок настольных компьютеров. Благодаря автоматическому обнаружению, составлению карты локальной сети и функциям для изоляции основной причины проблем, связанных с инфраструктурой, OptiView XG помогает распределить весь процесс устранения неполадок по всей организации, делая работу каждого сотрудника эффективнее.


Обеспечение безопасности и эффективности сетей Wi-Fi


Встроенные радиомодули и программное обеспечение анализа беспроводной сети ускоряет планирование, диагностику и защиту сетей WLAN. Исследование «мертвых зон» и помех позволяют добиться оптимальной производительности для всех пользователей. Автоматические экспертные рекомендации упрощают работу и снижают число жалоб пользователей, так как сетевые инженеры получают мгновенные ответы на ЛЮБЫЕ вопросы о подключении, производительности и безопасности. Даже инженеры с минимальным опытом поддержки сетей WLAN могут решить самые сложные проблемы с помощью OptiView XG.


Интеграция с nGeniusONE для повышения эффективности


Вместе nGeniusONE и OptiView XG помогут гарантировать требуемый уровень обслуживания и получить полное представление о проводной и беспроводной сетевой инфраструктуре — от центра обработки данных до WAN, облака и уровня доступа удаленных участков.


«Одно из главных преимуществ тестера OptiView XG состоит в том, что с его помощью я более эффективно задействую своих сотрудников. Теперь я могут привлекать техников с меньшим опытом для решения проблем, для диагностики (не говоря уже об устранении) которых раньше требовался более высокий уровень экспертизы. На самом деле вместе с OptiView XG мои сотрудники получают опыт старшего технического специалиста и становятся намного продуктивнее».

Аарон Костю (Aaron Kostyu), технологический директор Округ Лаундс

Функции
Интегрированные развертывание и диагностика сетей WLAN

Полностью интегрированный портативный анализатор с несколькими радиомодулями пригодится везде, где требуется развернуть, диагностировать и защитить сети WLAN.


  • Проектируйте и развертывайте самую точную беспроводную сеть LAN (802.11 a/b/g/n/ac) внутри и вне здания без ошибок, чтобы предотвратить дорогостоящие переделки и жалобы пользователей
  • Быстро решайте проблемы конечных пользователей, автоматически обнаруживая угрозы безопасности и уязвимости беспроводной сети
  • Определяйте и находите источники, не связанные с беспроводной сетью, которые влияют на ее работу и производительность, с помощью встроенного спектрального радиомодуля

Планировщик AirMagnet WiFi Planner
Изоляция основных причин проблем, связанных с инфраструктурой

Сетевой аналитик OptiView® XG — это первый универсальный анализатор, созданный специально для сетевых инженеров, которым необходим портативный инструмент для устранения неполадок WLAN и сетевой инфраструктуры. Автоматизация анализа проблем инфраструктуры проводной и беспроводной сети помогает инженерам сэкономить значительное время на выполнении ежедневных задач, оставляя больше времени для других инициатив и проектов.


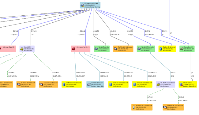
  • Уникальная функция анализа маршрутов предоставляет графическое отображение пути между пользователем и сетевыми ресурсами (локальными, удаленными и облачными) и визуально указывает данные или проблемы производительности критически важных соединений и устройств по всему пути


  • Автоматизированное отображение проводных и беспроводных сетей — пользователи могут просматривать сведения о сети с помощью гибкого интерфейса пользователя, основанного на построении карт, чтобы визуально выявлять проблемы с конфигурацией и топологией сети, что ускоряет процесс устранения неисправностей. Один клик отправляет данные карты через генератор файлов Visio, позволяя создатьпрофессиональную, мгновенно доступную документацию сети


  • Автоматизированные проверки работоспособности своевременно отображают сведения о доступности и времени ответа критичных сетевых служб, а также об интерфейсах с самым высоким уровнем использования и большим числом ошибок



  • Встроенная функция управляемого анализа сокращает время идентификации источника проблем и их устранения, что повышает эффективность работы персонала.
Проверка качества сетевой инфраструктуры

Активное тестирование производительности позволяет пользователям проверять и диагностировать высокоскоростные каналы в сетях WAN, кампусах, центрах обработки данных и на удаленных участках. Результаты тестов определяют производительность сети с точки зрения полосы пропускания, времени задержки, искажений и потери сигнала на скорости передачи данных до 10 Гбит/с, предоставляя инженерам достоверные данные о возможностях инфраструктуры и ее способности поддерживать существующие и будущие приложения.



  • Проверка производительности новых элементов инфраструктуры и критически важных соединений в центре обработки данных
  • Оценка производительности сети перед развертыванием новых служб
  • независимого определения того, соответствуют ли услуги их поставщиков оговоренным уровням (SLA)
  • Проверки того, поддерживаются ли требуемые параметры QoS между двумя точками
Портативный и мощный инструмент для диагностики любых участков сети

Если дать локальным техникам мощные инструменты, то проблемы точно не останутся незамеченными. OptiView XG — это портативный планшет со специализированным оборудованием для анализа сетей в любом нужном вам месте.


  • Захват пакетов на скорости линии до 10 Гбит/с для диагностики сети
  • Анализ трафика в реальном времени позволяет увидеть наиболее активные хосты, наиболее интенсивные сеансы и наиболее загруженные протоколы, использующие локальную полосу пропускания
  • Подключайтесь непосредственно к линии (до 1 Гбит/с) для просмотра трафика в реальном времени или определяйте пропускную способность без использования внешнего ответвителя
Документация

НОВИНКИ

hicmikro